继续下调,小额包裹关税降至54%
1.小额包裹关税下调
在中美日内瓦经贸会谈联合声明正式公布,中美双方降低关税后,美国对价值低于800美元以下的低价值进口商品的关税政策也进行了调整。
美国当地时间12日,白宫网站公布了总统特朗普的修订版行政命令,宣布自14日起,调整对价值低于800美元小额包裹的从价关税税率,将对从中国进口的小件商品的关税从120%降至54%。

小额包裹关税下调 图源:whitehouse
对于依赖低价商品出口美国的中国跨境电商而言,这无疑是一个显著的利好消息,小额包裹关税的下降能够让卖家成本大幅降低。
白宫还表示,自2025年5月2日起生效的每件包裹100美元的从量税将继续执行,但原定于6月1日实施的从量税(100美元/件提高至200美元/件)的规定被废止。也就是说,卖家在5月2日之后寄送的货物每件固定费用仍为100美元,而原定于6月1日起征收的200美元费用已被取消。
回过头来看,本月初美国海关与边境保护局(CBP)发布公告称,来自中国大陆和香港地区的商品将不再适用《美国法典》第19卷第1321(a)(2)(C)条款规定的关税及部分税费的豁免政策,大量卖家受到影响。

取消最低限度关税豁免 图源:morganlewis
但与此同时,美国消费者同样也受到了关税调整的波及,由于担心关税上涨无法购买到物美价廉的中国产品,更担心关税将推高物价,便抢在关税到来之前囤积好商品,掀起了一阵购物潮。
美国商务部零售报告数据显示,今年3月美国零售额同比增长4.6%,创下自2023年1月以来的最大月度增幅。

美国零售额增长强劲 图源:RTTNews
但有经济学家表示,这种增长是异常的,“因为消费者预计明年物价会大幅上涨,所以他们正在清空商店货架,趁机抢购便宜货。”
2.局势大转变
近段时间,特朗普不断增加关税的事情在跨境圈可以说是闹得沸沸扬扬,成为无数跨境卖家关注的焦点,生怕一觉醒来政策又变了。好消息是,这样的情况看起来已经稍稍得到了缓解。
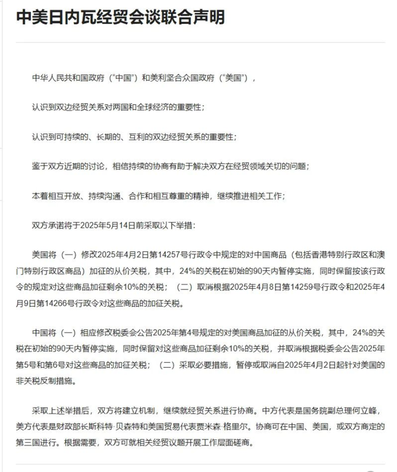
日前,美国与中国在日内瓦进行贸易谈判,随后中美发布一则联合声明,称双方已同意大幅降低此前加征的关税,共同协商长期经贸合作:美方承诺暂停2025年5月2日原定对中国商品加征的从价关税,24%的关税在初始的90天内暂停实施,仅保留10%基础税率,同时取消4月初美国总统特朗普签署的两道新增关税行政令。

中美日内瓦经贸会谈联合声明原文 图源:商务部
双方各退一步,也被不少人看作是缓和的信号。而回溯美国小额包裹关税政策的演变历程,还要从2016年说起,彼时最低免税门槛从200美元提高到了800美元,极大地推动了全球跨境电商的发展,许多中国卖家凭借这一利好快速发展起来。
但随着时间的推移,有美国人对这一政策提出了质疑和反对,称其为“最低限度”漏洞,并表示该豁免损害了美国企业,例如时尚零售商Forever 21,这些人表示由于受到Shein、Temu等平台的冲击,Forever 21才走向衰落。
根据美国海关总署的数据显示,在2024财年,约有13.6亿件货物通过这一豁免政策进入美国,是4年前的两倍多,其中约60%的包裹来自中国跨境电商平台。

中国包裹数量占比大 图源:theguardian
很明显,美国提高关税的原因也是为了保护本土企业,但都说事与愿违,中国平台不仅没有“熄火”反而更加火热。例如DHgate的APP,在社媒的宣传下一举冲上美国App Store免费应用第二名,仅次于ChatGPT。

DHgate下载量暴涨 图源:美国AppStore
更出人意料的是,美国提高关税扔出去的回旋镖,还转头就扎在了自家后院——关税不断上涨之后,一些电商平台被迫提高商品售价,部分产品价格上涨幅度超过一倍,用户在社交平台上怨声载道。
此外,还有一些外国品牌停止向美国发货,甚至一些中小企业直接选择退出美国市场。
总的来说,关税从120%降至54%,虽仍有一定关税压力,但相较之前已是缓和了很多,对跨境卖家来说,运营压力也小了不少。在未来的发展中,卖家们依旧需要保持灵活的经营策略,积极适应新的政策环境,才能实现可持续发展。
邮件群发-邮件群发软件|邮件批量发送工具|群发邮件平台|批量邮箱发送系统公司








