自废爆款链接怒撕跟卖,卖家:2000万库存不要了
一、向恶意跟卖宣战
恶意跟卖者早已经成为跨境电商行业的“过街老鼠”,人人喊打。而这一次,出手的不是平台,而是卖家。
在亚马逊上可以看到,一款月销量十分可观的高压清洗机链接,突然遭受异常修改。原本展示产品的主图被替换成满是中文文字的图像,内容为“宁波某品牌,喜欢恶意竞争让你出名”“下半年啥也不干了,陪你玩”“2000万库存不要了,跳之前能带走几个也不亏”。卖家这样做的目的是为了反击跟卖行为,从这些文字中,我们能明显感受到卖家压抑已久的愤怒。

卖家改图怒喷跟卖 图源:亚马逊
此链接归属于深圳品牌Patoolio,该产品属于典型的高毛利、高排名爆款。在亚马逊平台上,它凭借自身优势,积累了可观的销量和良好的口碑。然而,随着恶意跟卖者的介入,这一切都被打破了。
虽然这个打击恶意跟卖的做法略显极端,但有句话说得好,“若非生活所迫,谁会那么傻?”对于那些长期投诉无门、被跟卖逼到绝境的卖家来说,或许真的是无奈之举。卖家之所以出此“下策”,也是因为长期遭受恶意跟卖的折磨,自己苦心经营的成果却被恶意跟卖窃取了,实在是忍无可忍无需再忍。
以往卖家们反击跟卖,手段都比较温和,几乎没有人和Patoolio一样选择直接“发疯”,因此这件事在跨境卖家群体中引发了轩然大波。在各大卖家论坛、社群中,卖家们纷纷围绕此事展开热烈讨论。许多卖家对Patoolio的遭遇感同身受,他们分享着自己被跟卖的惨痛经历,字里行间满是无奈与愤怒。在跨境电商论坛里,也可以看到不少卖家在吐槽自己被跟卖的经历。

关于跟卖的讨论 图源:知无不言
不过也有部分卖家持不同观点,他们认为即便面临跟卖困境,也可以采取更理性、更稳妥的方式应对,比如进一步强化品牌保护措施,从商标注册、专利申请等多方面筑牢品牌防线;提升产品差异化竞争力,通过创新设计、优化功能等方式,让产品在众多竞品中脱颖而出,使跟卖者难以模仿。
二、苦恶意跟卖久矣
在跨境电商领域,尤其是亚马逊平台,恶意跟卖现象早已如顽疾般存在,成为众多卖家心中难以言说的痛。由于亚马逊秉持开放市场理念,允许多个卖家销售同一产品,这在一定程度上为跟卖行为提供了生存土壤。恶意跟卖者们利用这一规则漏洞,大肆进行不正当竞争,其手段层出不穷,令卖家们防不胜防。
午夜跟卖便是常见的恶意跟卖形式之一,跟卖者通常会选择在午夜时分,趁卖家放松警惕之际,以低价策略抢走购物车。此时,卖家往往无法及时察觉,等发现时,购物车已易主,销量也随之受到严重影响。此外,还有24小时无间隙跟卖,这类跟卖者通常拥有多个账号,甚至借助机器操作,全天候挂在原卖家的listing下方。他们要么为了通过低价销售谋取暴利,要么是竞争对手恶意报复,通过不发货等手段,导致原卖家收到大量投诉和差评,严重损害店铺声誉。

卖家被全天候跟卖 图源:知无不言
对于原卖家来说,恶意跟卖造成的负面影响是致命的。在销量和利润方面,跟卖者凭借低价抢走黄金购物车,原卖家的出单量会出现断崖式下跌。同时,为了应对跟卖者的低价竞争,原卖家不得不降低价格,这进一步压缩了利润空间,许多卖家甚至陷入亏损境地。此外,恶意跟卖留下的历史低价记录,还会影响原卖家参加平台的deal活动。
面对恶意跟卖的猖獗态势,亚马逊平台也推出了一系列品牌保护计划,试图遏制这一不良现象。“透明计划”就是其中之一,符合条件的卖家加入该计划后,其商品会被贴上独一无二的二维码标签。在商品入库时,亚马逊会对二维码进行验证,只有通过验证的商品才能顺利入库销售。

亚马逊透明计划 图源:亚马逊
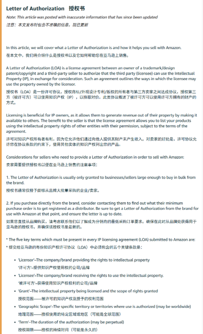
前不久,亚马逊还发布了一项相当严苛的品牌授权新规,规定在平台上销售商品的第三方卖家必须向平台提供品牌方签署的《品牌授权书》(LOA),否则将面临账户被永久封禁的风险。可以看到,亚马逊平台本身是相当重视品牌保护的,只不过总有人能够找到漏洞,跟卖就如同“野火烧不尽,春风吹又生”的野草一般,赶不尽杀不绝。

亚马逊更新品牌授权书 图源:亚马逊
总的来说,恶意跟卖问题严重阻碍了跨境电商行业的健康发展,损害了广大卖家的利益。平台和卖家应当携手共进,采取切实有效的措施解决这一问题。只有这样,才能构建一个公平、公正、健康的跨境电商市场环境,让卖家们能够在良好的生态中茁壮成长,为消费者提供更优质的产品和服务,推动跨境电商行业持续健康发展。
邮件群发-邮件群发软件|邮件批量发送工具|群发邮件平台|批量邮箱发送系统公司








